Who Sits on the Board of the Acton Institute: A collection of anti-union, anti-LGBT, anti-Choice, anti-Public Education and Pro-Capitalist group that is well connected to the national far right infrastructure
I have been writing about the Acton Institute for more than 20 years. My first article on the Right Wing Think Tank was published in 1994, was entitled, Lord-ing it over others: Local Think Tank Feels Right at Home. 
In that article I spoke about Acton’s mission, politics and who sat on their board of directors in the early 1990s. The Acton Institute has grown significantly since then, with dozens of staff members, the publication of books and lots of online media. The founder, Rev. Robert Sirico and many other Acton Institute staff members are regularly invited as guests on national media outlets, like Fox News.
In that 1994 article, I did focus a bit on some of the members of the board of directors, since many of the members then were part of the larger far right network. This still holds true today. Therefore, I would like to spend the rest of this article looking at who makes up the current Board of Directors at the Acton Institute for the Study of Religion and Liberty.
The current board (2017) continues to be made up of people who not only share similar ideological perspectives, they are part of the far right, religious right and neoliberal capitalist class that perpetuates harm done to the most vulnerable in our society.
The Acton board consists of 14 members. Two of those members are part of the Acton Institute’s leadership, with the founder of the Institute, Rev. Robert Sirico and Kris Mauren, who has been one of the longest staff members and is currently the Executive Director. The other 12 board members will be listed in alphabetical order.
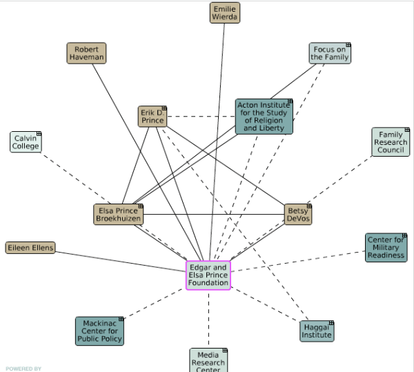
Elsa Prince Broekhuizen
Elsa Prince Broekhuizen is the former wife of Edgar Prince, who made his money from a company he founded in Holland called the Prince Company. As a couple, Edgar and Elsa Prince, were a formidable pair that funded numerous right wing causes and controlled a great deal of the economic, social and cultural dynamics in Holland. Edgar and Elsa Prince are the parents of Erik Prince, the founder of Blackwater, and Betsy Prince, who married into the DeVos family and is the current Secretary of Education.
The Edgar and Elsa Prince Foundation has for years funded efforts to limited LGBT equality around the country. However, the Prince Foundation has primarily funded Christian organizations that promote patriarchal values, groups like Focus on the Family, the Family Research Council, the Promise Keepers and the Rutherford Institute. This foundation also contributes substantial amounts of money to pro-free market think tanks like the Mackinac Center for Public Policy, the Competitive Enterprise Institute and the Acton Institute.
Gaylen Byker
Gaylen Byker was the President of Calvin College from 1995 – 2012. Before becoming Calvin’s President, Byker was an international businessman with ties to the energy sector and international banking.
A 2016 MLive article revealed that Byker lived in a $10 million mansion along Lake Michigan, near Montague. Before leaving his tenure at Calvin College and since then, there has been numerous stories about financial conflicts of interest. While Byker was President of Calvin College, the school accrued some debt, so the college made some investments. Some of those investments were managed by the Fuller Foundation, an entity that included Gaylen Byker as a member of the Board of Directors while he was President of Calvin College.
Byker was also a director at the InterOil Corporation, which now appears to be part of the largest oil conglomerate in the world, ExxonMobile. The connection to big oil makes sense, considering the fact that the Acton Institute took money from Exxon for years in exchange for their commitment to deny climate change.
Alejandro Chafuen
Alejandro Chafuen is the former president of the Atlas Network, “a Washington DC-based non-profit organization that works to support and grow a network of more than 400 think tanks in more than 80 countries promoting individual liberty and free market ideals.” 
Know as the Johnny Appleseed of anti-regulation groups. The Atlas Network also has a history of climate denial and works closely with the State Policy Network, a Koch brothers funded organization that pushes state policy changes like Right to Work, privatization and other austerity measures at the state level.
Chafuen is a serious defender of free market capitalism, and like Acton founder Robert Sirico, believes that Christianity and Capitalism are perfect bedfellows. Chafuen sits on the boards of numerous other far right entities and is a regular columnist for Forbes Magazine.
John P. Crowe
John Crowe is the founder of the John Crowe Company and has a history of being involved in start up companies. Crowe founded JFJ Traders in 1987 and JFJ Real Estate in 1992, which owns and operates commercial buildings around the country. There is not much additional information on Crowe, but it is clear that he is deeply committed to the neoliberal capitalist principles that the Acton Institute was founded on.
David A. Durell
David Durell is connected to the George Edward Durell Foundation, which funds lots of far right organizations and think tanks, like the Acton Institute. Durell was also appointed as a Trustee of the arch-conservative center of higher learning, Hillsdale College.
Hillsdale College is noted for being a hyper-conservative college, with far right ties. Former president of Hillsdale, George Roche sat on the advisory board of the US affiliate of the World Anti-Communist League. This educational institution has hosted forums with speakers such as Manuel Ayau, a member of Guatemala’s Amigos del Pais, a group linked to death squads. Hillsdale also houses the late John Bircher Clarence Manion’s tape collection, with lectures by former Nicaraguan dictator Anastasio Somoza. Hillsdale’s magazine Imprimis provides a forum for anti-minority views. In one issue they gave space to the director of English Only, to condemn advocates of cultural diversity and bilingual education.
Sean Fieler is a founder of Equinox Partners and former co-founder of the hedge fund group, Mason Hill Advisors. Inside Philanthropy refers to Fieler and the Hedge Funder who promotes conservative values. According to that same Inside Philanthropy article, “Fieler has opposed gay marriage, and once said, according to the New York Times, “the problem with gay marriage… is it promotes a very harmful myth about the gay lifestyle. It suggests that gay relationships lend themselves to monogamy, stability, health and parenting in the same way heterosexual relationships do. That’s not true.”
According to an article in the Huffington Post:
Beyond his electoral spending, Fieler has donated millions to anti-abortion and anti-gay marriage advocacy groups, mostly through his Chiaroscuro Foundation. The nonprofit group, named after a Renaissance painting style favoring high contrast between dark and light, has received more than $19 million from Fieler since 2010.
Most of the foundation’s contributions have gone to Catholic, anti-abortion and anti-birth-control organizations, but some funding has gone to anti-gay groups as well. The foundation has directed at least $220,000 since 2010 to the Catholic Family and Human Rights Institute, a nonprofit that advocates against LGBT rights at the United Nations. C-FAM backed the anti-gay laws in Uganda that have been denounced as criminalizing homosexuality and deployed lawyers to help defend Belize’s anti-gay laws. It voiced support for the anti-gay laws adopted by Russia in 2013 and encouraged the United States to adopt such policies.
Leslie B. Graves
Leslie Graves is the president of the Lucy Burns Institute (LBI), a non-profit based in Madison, Wisconsin that has direct ties to the State Policy Network.
According to SourceWatch:
LBI is an “associate” member of the State Policy Network (SPN), which connects and funds conservative state-based think tanks and receives partial funding from The Claude R. Lambe Foundation. SPN is an ALEC member and “Chairman” level sponsor of its 2011 Annual Meeting, and many of its affiliated think tanks are ALEC members as well.[4] LBI offers free wiki training seminars to SPN members[5] and LBI’s President Leslie Graves and LBI have been featured at SPN events.[6]
Frank J. Hanna III
Frank Hanna III is the CEO of Hanna Capital and has been instrumental in the funding and advocacy of numerous Catholic Institutions around the country.
During the administration of George W. Bush, Frank served as co-chair of a Presidential Commission on Education and oversaw the production and delivery of its report to the President: “From Risk to Opportunity.”
Hanna Capital is also a financial supporter of numerous religious right entities and has consistently provided funding to the Acton Institute.
J C Huizenga
JC Huizenga is founder of Huizenga Group, which operates seven diverse manufacturing companies, a commercial contracting firm, and a consumer products packaging company.
In 1995, Huizenga began (and presently chairs) National Heritage Academies, now serving over 51,000 students in 76 schools across nine states. National Heritage was founded out of Huizenga’s conviction that every child deserves the opportunity to achieve their dreams. National Heritage was listed in Inc. magazine’s “500 Fastest Growing Private Companies” four consecutive years.
Huizenga is a West Michigan native and in addition to sitting on the Acton Institute board,he also sits on the board of the Mackinac Center for Public Policy. Huizenga has been part of the West Michigan power structure for years.
David C. Humphreies
David Humpheries is President and CEO of the Tamko Building Products, based in Joplin, Missouri. Last July is was revealed that Humphries was funding political races in Missouri, specifically to target Republican candidates that did not support Right to Work laws.
John Kennedy is the CEO of Autocam and part of the West Michigan Power Structure. Kennedy is also a board member of the West Michigan Policy Forum, which pushes for state policy changes that benefit those in the capitalist class.
Kennedy is also on the board of the Right Place Inc, the GVSU Foundation and is currently a trustee of Grand Valley State University.
James C. Rahn
James Rahn is the President of the Kern Family Foundation. The Kern Family Foundation promotes “entrepreneurialism,” meaning they fund neoliberal capitalist entities, like the Acton Institute.
The Kern Family Foundation is also a major player in funding Charter Schools and other “school choice” programs.Kern’s K-12 Education program has clear ideological roots — namely, the idea that choice and competition will improve the quality of education across the country. James C. Rahn serves on the national council of the conservative American Enterprise Institute and is on the board of the Charter School Growth Fund.
Therefore, it seems pretty clear that those who sit on the board of the Acton Institute are free market capitalist proponents, part of the religious right, are anti-union, anti-LGBT, anti-Choice, anti-government regulation, pro-school privatization and are well connected to the vast network of far right organizations and infrastructure all across the country.



Trackbacks
Comments are closed.