Foundation Profile: Edgar & Elsa Prince Foundation
This foundation profile is part of a series, which is part of our Grand Rapids Non-Profit Industrial Complex Project.
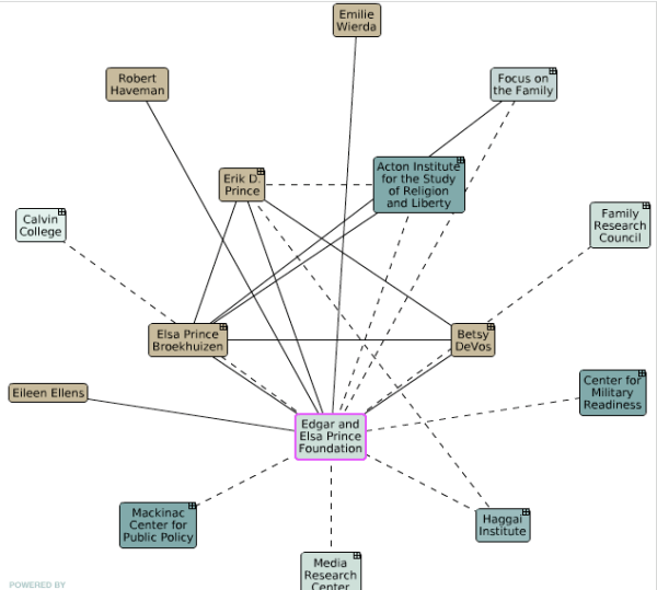
The Edgar & Elsa Prince Foundation have a long history of support for right and religious right causes, in Michigan, across the country and even around the world.
The foundation is primarily run by the children of Edgar & Elsa Prince, which includes Emily Wierda, Betsy DeVos and Erik Prince. The following information is based on the data we found from the foundation’s 990s for 2009 – 2011.
Some of the larger recipients of the Edgar & Elsa Prince Foundation money in the three most recent years of data are the Family Research Council ($1,753,850), Focus on the Family ($1,347,000) and the Haggai Institute ($1,400,000).
Focus on the Family has a long history of supporting repressive roles for women and has taken strong stances against women’s reproductive rights and LGBTQ equality. Their founder, James Dobson has been a leader in the religious right and even promotes a form of Christian Theocracy.
The Family Research Council has taken strong anti-LGBT stances over the years, along with advocating a male-dominated nuclear family model. The Southern Poverty Law Center has even identified as a hate group, particularly because of its anti-LGBT positions.
Other religious right groups that have been the recipients of contributions from the Edgar & Elsa Prince Foundation are the American Family Association ($20,000), the Dove Foundation ($20,000), Prison Fellowship Ministries ($170,000) the Promise Keepers ($25,000), the Rutherford Institute ($35,000) and the American Alliance of Jews and Christians ($10,000).
A few lesser known Christian Right groups to have received money from the Edgar & Elsa Prince Foundation are the Wycliff Bible Translators ($5,000) and the Bible League ($20,000). These two groups have a history together, since the Bible League provides translations of the Christian bible, which Wycliff translates and distributes globally. The Wycliff Bible Translators, also known as the Summer Institute of Linguistics, has a long history of going into indigenous communities to evangelize, collaborating with dictatorships and multinational corporations, which have at time led to cultural and physical genocide.
Some of the religious groups that the Edgar & Elsa Prince Foundation have funded are also anti-abortion facilities, such as the Pregnancy Resource Center ($65,000) and the Alternative Pregnancy Care Center ($30,000).
Like many of the DeVos Familyb Foudations, the Edgar & Elsa Prince Foundation has also funded organizations with strong free market capitalism missions. Pro-Capitalist groups that have been recipients are the Acton Institute ($105,000), Competitive Enterprise Institute ($15,000) the Mackinac Center for Public Policy ($50,000) and the National Right to Work Legal Defense Fund ($40,000). These organizations have fought to protect business and corporate interests, along with efforts to undermine workers rights and the power of labor unions.
A few last notable groups that have received funding from the Edgar & Elsa Prince Foundation are the Center for Military Readiness ($45,000) and the Council for National Policy (CNP) ($45,000). The Center for Military Readiness has worked on campaigns to limited LGBT citizens and women from being soldiers in the US military and the CNP, which seeks to promote Christian Theocracy in American public life.

Trackbacks